audio dsp en uvg a través de los años
MSc. Miguel Zea




¿audio dsp?
Digital Signal Processing
¿audio d s p?



Circuitos e ingeniería eléctrica | electrónica




Matemática y programación
¿por qué?

Manny Marroquín


JP Berreondo
"Chipi" Estrada




¿Qué hemos hecho en uvg?
los primeros pasos
2019
2020
2021
2022
2023
2024
2025
los primeros pasos
2019
2020
2021
2022
2023
2024
2025
Síntesis de audio basada en sistemas oscilatorios y caóticos.
Guillermo
De León

los primeros pasos
2019
2020
2021
2022
2023
2024
2025
Un nuevo mundo del procesamiento de audio musical mediante análisis matemático de sistemas no lineales.
Michel Ramírez

los primeros pasos
2019
2020
2021
2022
2023
2024
2025

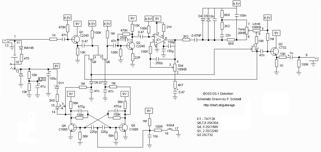
Emulación digital de efectos del audio analógicos mediante análisis de sistemas dinámicos no lineales.
Diego Morales
los primeros pasos
2019
2020
2021
2022
2023
2024
2025

Emulación digital de efectos del audio analógicos mediante análisis de sistemas dinámicos no lineales
Diego Morales
Se convierte en la línea principal de investigación.
Buen punto de partida en términos de proof-of-concept, aunque no se habló acerca de cómo implementarlo.
emulación de circuitos no lineales
2019
2020
2021
2022
2023
2024
2025
Encuentran una manera de implementar (con ciertas limitantes) este tipo de emulaciones empleando ecuaciones diferenciales algebraicas.
Jacqueline Guarcax
Doménico Dellachiessa


emulación de circuitos no lineales
2019
2020
2021
2022
2023
2024
2025
Incorpora un "truco" para estabilizar el error presente en el método, facilitando la convergencia.
José Pablo Marroquín

emulación de circuitos no lineales
2019
2020
2021
2022
2023
2024
2025
Se culmina con la mejora del método introduciendo técnicas de optimización, y se presenta en DAFx25.
Miguel Zea
Luis Rivera


emulación de circuitos no lineales
2019
2020
2021
2022
2023
2024
2025
emulación de circuitos no lineales
2019
2020
2021
2022
2023
2024
2025



otras líneas de
investigación
de-convolución acústica
2019
2020
2021
2022
2023
2024
2025
Deconvolución acústica para grabación en ambientes no tratados.
José Luis Méndez


de-convolución acústica
2019
2020
2021
2022
2023
2024
2025
Mejora los resultados de Méndez y añade filtros adaptativos RLS y redes neuronales regresivas.
Carlos López

de-convolución acústica
2019
2020
2021
2022
2023
2024
2025
Utiliza el estudio de grabación de la universidad y explora otras arquitecturas de redes neuronales.
Alexander Calí

sintetizadores sustractivos y modulares
2019
2020
2021
2022
2023
2024
2025
Trabajan sintetizadores tanto basados en Raspberry Pi y Pure Data como desde el diseño e implementación de los circuitos analógicos.
Manuel Valenzuela
Andy Bonilla


sintetizadores sustractivos y modulares
2019
2020
2021
2022
2023
2024
2025
oportunidades


¿Preguntas?
Charla DELVAS 2025
By Miguel Enrique Zea Arenales
Charla DELVAS 2025
- 208